راهنمای دوره تحصیلی دکترا

راهنمای دوره تحصیلی دکترا و روندنماها

راهنمای جامع دوره تحصیلی دکتری  

آزمون جامع

روندنمای شرکت در آزمون جامع


منابع آزمون جامع


پیشنهادیه رساله دکتری

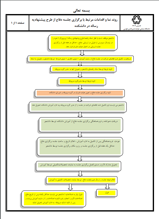
روندنمای برگزاری جلسه دفاع از طرح پیشنهادیه رساله دکتری


روندنمای ثبت پیشنهادیه در سامانه ایرانداک

سمینار 1 و 2

روندنمای برگزاری سمینار 1


روندنمای برگزاری سمینار 2

 

فرصت تحقیقاتی

راهنمای فرصت تحقیقاتی کوتاه مدت  

رساله دکتری

شیوه نگارش رساله دکتری

روندنمای برگزاری جلسه دفاع از رساله دکترا  
روندنمای ثبت رساله در سامانه ایرانداک  

دانش آموختگی

روندنمای ثبت درخواست تایید چکیده و بارگذاری نسخه الکترونیکی در پیشخوان خدمت سامانه بهستان


راهنمای ثبت درخواست تایید چکیده و بارگذاری نسخه الکترونیکی در پیشخوان خدمت سامانه بهستان

 
روندنمای دانش آموختگی مقطع تحصیلات تکمیلی  

 

راهنما و روندنمای درخواست خدمات آموزشی

راهنمای ثبت درخواست در پیش­خوان خدمت سامانه بهستان  
راهنمای انتخاب واحد در سامانه بهستان  
روندنما و راهنمای ثبت درخواست کمیسیون بررسی موارد خاص دانشگاه  
روندنمای پذیرش و معرفی میهمان ترمی دانشجویان کارشناسی ارشد  
روندنمای حذف اضطراری  
روندنمای حذف پزشکی  
روندنمای درخواست صدور گواهی اشتغال به تحصیل  
روندنمای درخواست صدور ریزنمرات غیررسمی  
روندنمای درخواست خروج از کشور دانشجویان مشمول  
روندنمای درخواست کارت دانشجویی المثنی